首相官邸の出先機関化 副市長や政策調整官ポストに注目

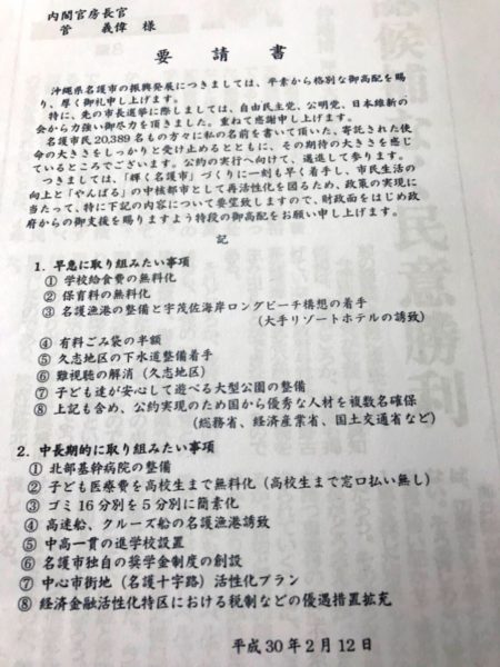
名護市内では、発足したばかりの渡具知市長が、市民には「国とは一定の距離を置く」といいながら、1週間もたたぬうちに上京して菅官房長官に提出した「要請書」の内容が物議を醸している。本紙が関係者から入手した要請書(2月12日付)では、市長選における自民党、公明党、日本維新の会からの「力強い御尽力」に感謝し、「公約実現」のため「財政面をはじめ政府からの御支援」を求めている。
「早急に取り組みたい事項」として、学校給食や保育料の無料化、ロングビーチ構想の着手(大手リゾートホテルの誘致)、有料ゴミ袋の半額、下水道整備着手(久志地区)、テレビ難視聴の解消(久志地区)、大型公園の整備などを列挙し、「上記も含め、公約実現のため国から優秀な人材を複数名確保(総務省、経済産業省、国土交通省など)」と記している。
議会関係者は「多くは選挙中に連呼していた政策だが、何一つ具体的な裏付けも考えもなく、“国が全部やってくれる”という発想が滲み出ている。国に財源も職員も依存して市政を運営するなら、名護には市役所など必要なく、官邸の出先機関になってしまう。政府との間でどんな約束をしたのか定かではないが、これが通用するなら日本中の秩序が崩れてしまうだろう」と問題意識をのべていた。
「国と距離を置く」どころか、幹部職員も含めて霞ヶ関に人材の派遣を求め、これらの東京組が副市長や政策調整官という重要な役職に就いていくことが予想されている。名護市という小さな地方自治体が謀略選挙によって乗っ取られ、主体性を放棄して中央省庁なり政府に身を委ねる動きがあらわれている。





















