「日本経済の生命線である海域を守る」と主張し、安倍政府が武力行使を想定した海自護衛艦の中東派遣を強行した。派遣理由については「日本関係船舶の護衛」や「調査・研究」が任務と主張している。だが実態は「スパイ活動」を「調査・研究」といい換え、「反撃・応戦」をともなう軍事監視を「船舶護衛」といい換えただけで、アラブ諸国側から見れば明白な軍事行動にほかならない。「対イラン有志連合」についても「日本は参加しない。独自の派遣だ」と主張しながら、有志連合司令部を兼務する米中央海軍司令部に、いち早く幹部自衛官(連絡員)を送り込んでいる。桜問題で「募ってはいるが募集はしていない」と主張したのと同様の詭弁を弄しながら、日本が戦後一貫して封印してきた武力参戦の扉をこじ開ける段階へ突き進もうとしている。
海上自衛隊の護衛艦「たかなみ」(200人)が2日、戦時の出兵を想起させるような出発式をへて、ホルムズ海峡周辺を目指して出航した。先行派遣したP3C哨戒機2機(60人)とともに「調査・研究」にあたる方針だ。哨戒ヘリを2機搭載する「たかなみ」はイランとアラビア半島のあいだに位置するオマーン湾付近で「不審船監視」の活動をおこなう。船舶の船籍国、船名、船体の特徴、位置、方向、速度を記録し、義務づけられた信号を出さない船や、目的地と異なる方向へ進む船、積み荷や船員が不自然な船などをチェックし摘発するのが役目だ。この情報は米軍や民間船舶会社にも伝えるという。これらの活動を安倍政府は「調査・研究のため」と主張するが、アラブ諸国からは、米国の意を受けた「監視・スパイ活動」と見なされるのは必至である。
加えて今回の自衛隊中東派遣は活動内容の変更を前提にしている。派遣時は防衛省設置法の規定に基づき「オマーン湾やアラビア海北部の公海上で往来船舶の情報を収集する」としたが、「不測の事態」が発生すれば「海上警備行動(海上保安庁の対処能力をこえる場合)を発令して対応する」と閣議決定した。それは情報収集の任務が途中で変化し、国会の論議も承認も経ず、武力行使へ踏み込んでいく体制だ。保護船舶は「個別状況に応じて対応」としており、米軍艦船も「日本関係船舶」と拡大解釈できる内容である。
さらに「日本は有志連合に参加しない」といいながら、有志連合司令部を統括する米中央海軍司令部に、連絡員として一等海佐(大佐クラス)を派遣した。それは、自衛隊が米軍直属の下請部隊として役割を果たすための軍事配置である。
今中東地域では、米国が発表したイスラエル寄りの和平案に対し各地で抗議デモがあいついでおり、対イラン有志連合は四面楚歌の状態にある。このなかで米軍司令部に佐官を派遣してホットラインを構築し、ヘリ搭載型護衛艦1隻とP3C哨戒機2機を派遣する行動は、一般の有志連合参加国以上に米国の軍事作戦を主体的に担い、アラブ各国との敵対を深める行為にほかならない。
そしてもっとも大きな問題は、安保関連法成立によって武力行使を想定した自衛隊海外派兵が国会審議もなく、問答無用で実行に移される段階にきた現実である。こうした戦時動員体制を20年越しで整備し、いよいよ憲法も変えて武力行使に踏み込もうとしている。
集団的自衛権を合法化
日本は第二次世界大戦の痛ましい体験から「戦争放棄」や「軍隊不保持」を明確にした憲法を策定し、戦後の歩みを開始した。ところが米国は、占領直後から米軍基地を張り巡らし、日本列島ごと前方軍事拠点に変貌させる準備を開始していた。
そして1990年代初頭に米ソ二極構造が崩壊し、米国を中心にした世界市場の争奪が激化すると「専守防衛」を前提とする「基盤的防衛力構想」の転換を急ぎ、自衛隊海外派遣の実績づくりへ突き進んでいった。

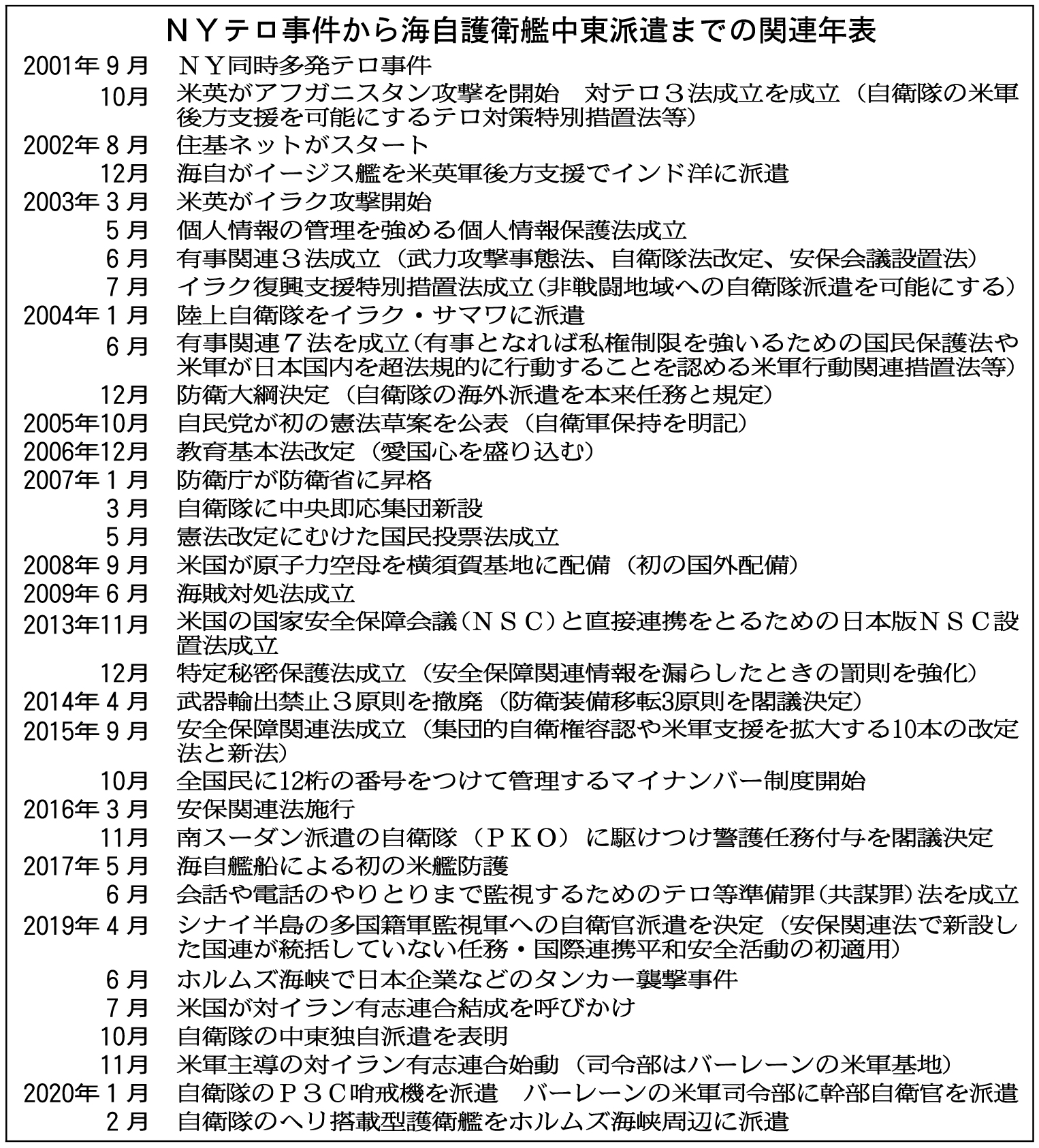
2001年に9・11NY同時多発テロ事件が起きると、米ブッシュ政府は「米国につくか、テロリストの側につくか」と叫び、世界各国に「踏み絵」を強要した。すると日本はわずか1週間後に小泉政府(当時)が自衛隊の米軍支援や自衛艦派遣を決定した。
2004(平成16)年に策定した「一六防衛大綱」には、今後想定する事態として「国際テロや弾道ミサイルの新たな脅威」を追加した。翌2005年2月の日米安全保障協議委員会(2+2)では「日米共通の戦略目標」に「テロリスト・ネットワークの殲滅」を明記した。
05年10月に中間報告を発表した「在日米軍再編」計画も、この構想の具体化だった。そして真っ先に実行したのが日本に米陸軍第一軍団司令部を移転させて陸上自衛隊を米軍傘下に収めることだった。横田の空軍司令部、横須賀の海軍司令部とともに、陸・海・空自衛隊の全司令部を米軍が直接掌握すれば、約22万人いる自衛隊員、とりわけ約14万人いる陸上自衛隊部隊を意のままに動かすことができる。同時に岩国、佐世保、沖縄を軸にした出撃体制の強化と、在日米軍部隊だけがグアムに避難するための施設整備も盛り込んだ。それは日本列島をアジア・中東地域を想定した戦争の矢面に立たせ、米本土防衛の盾にすることが目的だった。
米軍再編計画の具体化と歩調を合わせ07年1月には防衛庁を防衛省に昇格させ、自衛隊の「付随的任務」だった「海外活動」を「本来任務」へ格上げした。陸上自衛隊の装備については「着上陸の可能性が減ったので戦車、火砲を削減し、普通科(歩兵)を中心に強化を図る」とし地上戦重視の方向を打ち出した。対テロ戦と海外派兵を中心任務とする「中央即応集団」も発足させた。
そして大きな変化が始まったのは、米国のオバマ政府が、新国防戦略「世界的な指導力の維持と21世紀の優先事項」(12年1月5日)を打ち出してからだ。この新国防戦略は「冷戦終結後から国防計画を形成してきた二正面作戦を転換し、主要な敵を打倒できるような戦略配備を計画する」と強調した。同時に10年間で約5000億㌦の国防予算を削り、アジア太平洋地域と中東地域へ集中的に戦力や投資を振り向けることも盛り込んだ。陸軍と海兵隊を合計で10万人削減し、空母11隻体制の維持、攻撃機の増強など空中戦の攻撃力を強める方針も示した。それは度重なる戦費がアメリカの国家財政を圧迫するなか、地上戦要員や兵器購入の肩代わりを日本に押しつけることを大前提にした軍事戦略だった。
同年8月に発表したアーミテージ・ナイ報告書は「新たな役割と任務の見直し」を日本政府に求め、「緊急事態における日本の責任範囲を拡大すべきだ」と指摘した。さらに「国家の防衛には攻撃の備えも必要だという事実をはぐらかしている」と非難し、集団的自衛権の禁止は日米同盟の障害であり「平和憲法の改正を求めるべきだ」と要求した。また「平時から戦争状態まで安全保障上のあらゆる事態で、米軍と自衛隊が日本国内で全面協力するための法整備を日本側が責任をもっておこなうべきだ」「二国間の国家の保安機密と極秘情報を保護するために、防衛省(MOD)の法的能力を強化すべきだ」と指摘し、特定秘密保護法や集団的自衛権行使を認める安保関連法の成立を迫った。
この米国の要求を忠実に実行したのが第二次安倍政府だった。2013年12月に米国のNSC(国家安全保障会議)と連携する日本版NSCを設置。2日後に特定秘密保護法を成立させ、日米政府間、米軍と自衛隊間で極秘情報を共有する体制も整えた。このときから米国が直接、日本の軍備増強計画を指揮する体制へ転換した。
2014年7月にNSCが集団的自衛権の行使を容認する安保関連法を整備することを決定、翌年9月に安倍政府が安保関連法を成立させた。安保関連法案は10本の改定案を一つにした平和安全法制整備法と国際平和支援法で構成され、日本の国の在り方を大きく変える内容を含んでいた。
もともとは米軍の作戦を常時、自衛隊が支援することは認めていなかった。そのためイラク戦争やアフガン戦争が始まると、その度に特別措置法をつくり期間限定で後方支援をしていた。だが安保関連法施行で集団的自衛権を合法化したため、自衛隊が特別措置法なしで常時、米軍を支援することが可能になった。
そして2016年11月には、南スーダンに派遣した陸上自衛隊部隊に「駆け付け警護」と宿営地を守る「共同防護」の任務を付与した。さらに2017年5月には、朝鮮半島の軍事緊張を利用して自衛隊最大のヘリ搭載護衛艦「いずも」が米軍艦船や空母を守る「米艦防護」も実施した。
そして今回の自衛隊中東派遣では、紛争地で不特定多数の船を監視・追跡・防護するリアルな海上軍事行動に長期間従事させる実績づくりへ乗り出している。
住民監視や弾圧立法も
こうした海外派兵体制の構築とあわせて、住民を監視したり自由な論議を封殺する弾圧立法も整備している。
1999年に犯罪捜査で警察の盗聴を認める盗聴法(通信傍受法)や、住民を11桁の番号で管理する改定住民基本台帳法を成立させ、2003年には個人情報保護法をつくり、官公庁や学校による個人情報管理体制を強化した。2004年には「有事のとき国民の生命を守る」と主張し、住民の強制避難や土地・食料の接収など多様な私権制限を強いる国民保護法を成立させた。2013年には公務員や工場関係者が軍事情報を漏らせば厳罰を加える特定秘密保護法も成立させている。
さらに住基ネットの普及が進まず機能不全に陥るなかで、国が12桁の番号で国民を管理するマイナンバー(税と社会保障の共通番号)法を成立させた。全国民に持たせるマイナンバーカード(顔写真付き)にICチップを埋め込み、いずれ保険証、ポイントカード、クレジットカード、図書館カードなどとも紐付ける方向も打ち出している。
そして2017年にはテロ等準備罪(共謀罪)法を成立させ、実際のテロ行為がないのに「テロの話をした」「危険な発言をしていた」という恣意的な判断で、国家権力が国民を処罰・拘束できる制度もつくった。
日本列島を出撃拠点化
「外へ侵略、内へ弾圧」というかつての戦時動員体制を想起させる動きに拍車がかかるなか、日本列島全体の軍事配置は大きく変化している【地図参照】。

首都圏は米軍が陸海空すべての軍事機構を直接支配下に置き、米軍司令部を頂点にした軍事司令部に変貌した。
本州側には長距離ミサイル攻撃が可能なイージス・アショア、宇宙監視レーダーやXバンドレーダー(早期警戒レーダー)の配備を急いでいる。さらに自衛艦2隻を空母化し、米軍横須賀基地の原子力空母とあわせて空母の出撃拠点化が進行している。米軍岩国基地は空母艦載機と空中給油機部隊の移転やステルス戦闘機F35の配備にともなって一戸あたり9000万円といわれる米軍住宅(地下シェルターを完備)を260戸も整備している。本州側は空軍、海軍を軸にした大規模な兵站機能の強化が進行している。
さらに特徴的な変化は、中国が最前線の対米防衛線と位置づける第一列島線(南西諸島、沖縄、鹿児島、九州を結ぶ地域)の軍事配置である。空自築城基地(福岡県築上町)は現滑走路(2500㍍)を300㍍延長して普天間基地並みにする計画と基地面積を14㌶拡張し駐機場や弾薬庫などを整備する計画が動いている。新田原基地(宮崎県新富町)も弾薬庫整備計画が進行している。長崎の相浦駐屯地(佐世保市)には「日本版海兵隊」と呼ばれる水陸機動団を2100人体制で発足し、自衛隊を地上戦に投入する準備も動いている。
南西諸島にはミサイル攻撃部隊を集中配備している。尖閣諸島のそばにある与那国島(沖縄県)には陸自沿岸監視隊を約160人配備し、陸自ミサイル部隊を宮古島(沖縄県)に約800人、石垣島(沖縄県)に550人、奄美大島(鹿児島県)に550人配備する計画が進行している。陸自健軍駐屯地(熊本県)への電子戦専門部隊の新設、馬毛島(鹿児島県)への米軍空母艦載機の離着陸訓練(FCLP)基地建設、臥蛇(がじゃ)島(鹿児島県)への離島奪還訓練施設建設(国内初)も動いている。これは第一列島線付近を出撃・海外派兵拠点へと変貌させ、日本を米国防衛の防波堤にする軍事配置である。
思いやり予算は4倍に
こうして日本列島を巨大な「不沈空母」に変貌させる体制を整えたうえで、新たに米国が突きつけている要求は「思いやり予算の4倍化(年間80億㌦=8700億円規模)」と「米国製兵器の大量購入」である。
ちなみに2019年度予算で安倍政府が計上した「思いやり予算」(在日米軍駐留経費負担)の内訳は次の通り。
【思いやり予算】
▼提供施設整備 …207億円
▼労務費(福利厚生) …270億円
▼労務費(基本給等) …1269億円
▼光熱水料等 …219億円
▼訓練移転費(夜間着艦訓練)…9億円
合計 =1974億円
基地内の光熱水費や基地従業員の人件費、施設整備費はすべて日本国民の税金でまかなっている。しかも「思いやり予算」以外に日本側が負担している米軍関係費(2019年度防衛省予算分)が5870億円(周辺対策、基地交付金、訓練移転費、グアム移転費等)あり、19年度に日本側が負担した在日米軍経費は総額7844億円に達した。このうち「思いやり予算」部分を「年間80億㌦規模」に増額すると、毎年米軍関係費として1兆4570億円拠出することになる。
さらに米国製兵器の購入を巡っては「FMS調達」という米国政府に好都合な武器取引を増やすことを求めている。このFMSは米国側が「軍事援助をしている」という位置づけで「契約価格も納期もすべて米側の都合で決める」「代金は前払い」「米政府は自国の都合で一方的に契約解除できる」と規定している。そのため欠陥装備を高値で売りつけたり、代金を前払いさせて武器を納めない「未納入」が横行している。
このFMS調達額が第二次安倍政府登場以後増え続け【グラフ参照】、日本の防衛予算総額を押し上げている。第二次安倍政府の8年間で防衛予算は約6700億円増加した。しかも「防衛」と銘打って毎年購入する装備は攻撃型兵器やシステムが主な内容である。
さらに安倍政府は2019(平成31)~2023(令和5)年度の中期防衛力整備計画(三一中期防)で、初めて防衛費総額の「上限枠」を削除した。今後、米軍関係費や米国製兵器購入の予算を際限なく増やすことを見越した動きである。
こうして歴代日本政府が日米安保条約に忠実に従って基地を無償で差し出し、基地経費まで日本側が負担し、不必要な米国製の武器を大量に買い込み続けてきた。そのもとで米軍基地が戦後70年以上居座り、今回武力行使を想定した自衛艦の中東派遣に乗り出している。それは「ホルムズ海峡周辺を通る日本船舶が危険だから派遣した」というような近視眼的な動きではない。それはまた、既存野党が主張する「特措法をつくって派遣するべきだ」「憲法を守れ」と叫ぶだけで済ませられる問題でもない。米国による日本占領を起点にした日米安保に基づく周到な軍事戦略がどの段階まできているのかという長期的な視点で日本の現実を直視し、日本の未来への打開策を見出さざるを得ないところにきている。






















愚者の政治は愚行しかない。
海外に対して、戦争、紛争の種をまく安倍政権。
あらゆることを閣議で決定。
まさに烏合の衆。
早急の退陣と国会議員の辞職を望む。